histats.com

9+ Fta 保険 Ideas

. Fa (fluorescent antibody method) 蛍光抗体法. Fta publications and access to the web sites is provided free of charge to members.

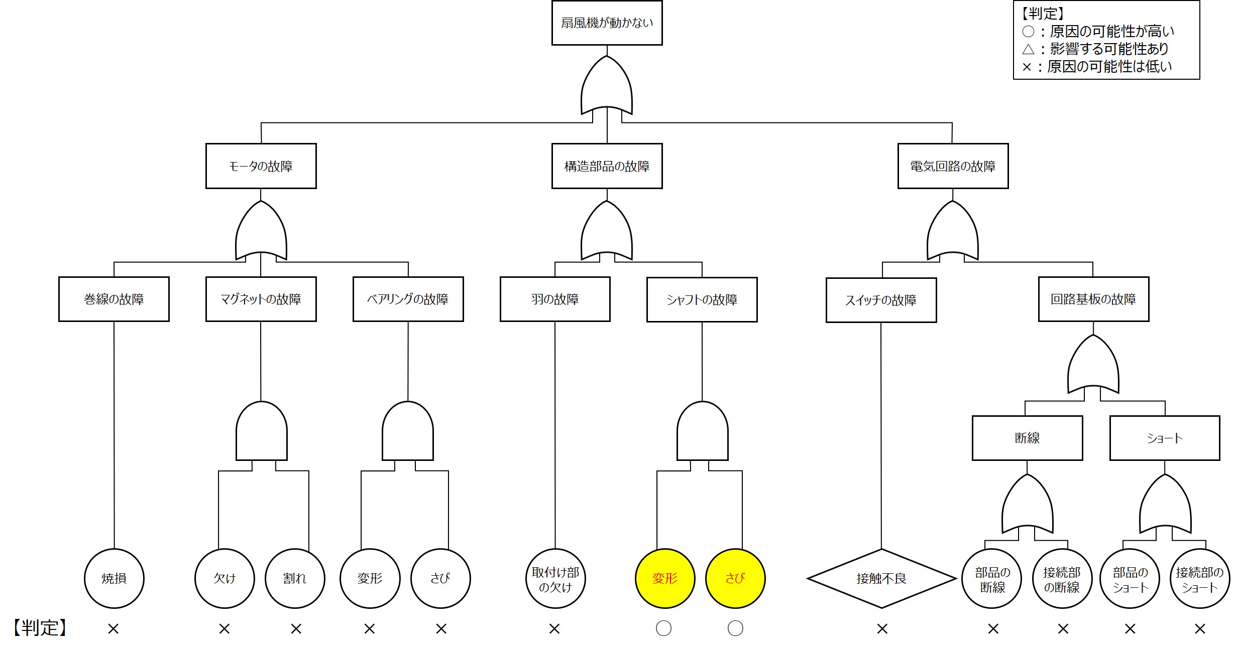
製造現場の問題解析手法(FTAの概略紹介と利用法)|takeshi123|note
製造現場の問題解析手法(FTAの概略紹介と利用法)|takeshi123|note from note.com

Click on the map above to find local, certified dish network retailers, directv retailers,. Use the sathookup network to find local satellite tv/home theater installers and dealers in virginia. Training an integral component of the fta.

Use The Sathookup Network To Find Local Satellite Tv/Home Theater Installers And Dealers In Virginia.


Fta とは、 フォルトツリー解析 (fault tree analysis)の略語で、 故障の木解析 とも呼ばれます。. Training an integral component of the fta. Fta publications and access to the web sites is provided free of charge to members.

Click On The Map Above To Find Local, Certified Dish Network Retailers, Directv Retailers,.


Fta issues guidance, often in the form of circulars, to provide grantees with direction on program specific issues and statutory requirements. Fa (fluorescent antibody method) 蛍光抗体法. We are in the process of.

Up To 24% Cash Back 1:


More Articles

Subscribe to receive free email updates:

0 Response to "9+ Fta 保険 Ideas"

Posting Komentar